Árbol de Decisiones
Problemática: Deficiencias en la Seguridad Laboral y los Incentivos Salariales en el Área de Despachos de Amazon
Árbol de decisiones
El Árbol de Decisiones es una herramienta analítica y gráfica que facilita la toma de decisiones mediante la descomposición de un problema en sus posibles opciones y resultados. Esta metodología visual permite evaluar de manera sistemática las diferentes alternativas y sus implicaciones, asignando probabilidades y valores a cada resultado potencial. Es particularmente útil en situaciones donde las decisiones son complejas y multifacéticas, y donde es esencial considerar tanto los beneficios como los riesgos asociados con cada opción. (Wikipedia, 2024)
En el contexto de Amazon, el uso del Árbol de Decisiones se presenta como una solución eficaz para abordar las críticas persistentes sobre las condiciones laborales y los salarios de sus empleados. La empresa se enfrenta a desafíos significativos en la gestión de recursos humanos, con problemas como el descontento y la baja moral de los trabajadores, dificultades en la retención de empleados y el reclutamiento de talento, daño a la reputación corporativa y riesgo de litigios y sanciones regulatorias. Implementar un Árbol de Decisiones permite a Amazon evaluar las diversas estrategias disponibles para mejorar las condiciones laborales de manera estructurada y objetiva, identificando las acciones que pueden generar mayores beneficios tanto para los empleados como para la organización en su conjunto. Esta herramienta ayuda a la empresa a tomar decisiones informadas y basadas en datos, lo que es crucial para mitigar riesgos y mejorar su competitividad en el mercado laboral. (Wikipedia, 2024)
Ventajas
Desventajas
Aplicación
Opciones Identificadas:
- Aumentar salarios.
- Mejorar beneficios (seguros de salud, tiempo libre pagado).
- Implementar programas de bienestar y salud.
- Mejorar el ambiente laboral (ergonomía, descansos, etc.).
- Ofrecer oportunidades de desarrollo profesional.
Construcción del Árbol de Decisiones
Nodo Inicial:
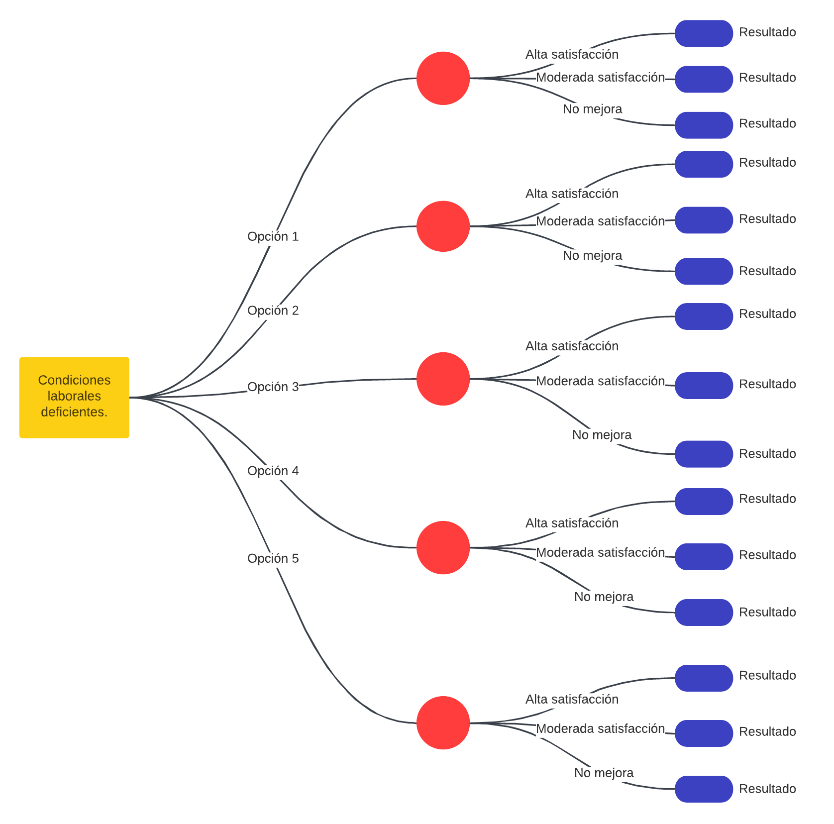
Problema: Condiciones laborales deficientes.
Alternativas de Decision
- Opción 1: Aumentar salarios.
- Opción 2: Mejorar beneficios.
- Opción 3: Implementar programas de bienestar y salud.
- Opción 4: Mejorar el ambiente laboral.
- Opción 5: Ofrecer oportunidades de desarrollo profesional.
Opción 1: Eventos probabilisticos
- Resultado A: Alta satisfacción y retención de empleados (Probabilidad: 60%, Valor: +10)
- Resultado B: Moderada satisfacción y retención (Probabilidad: 30%, Valor: +5)
- Resultado C: No mejora significativa (Probabilidad: 10%, Valor: 0)
Opción 2: Eventos probabilisticos
- Resultado A: Alta satisfacción y retención de empleados (Probabilidad: 50%, Valor: +8)
- Resultado B: Moderada satisfacción y retención (Probabilidad: 40%, Valor: +4)
- Resultado C: No mejora significativa (Probabilidad: 10%, Valor: 0)
Opción 3: Eventos probabilisticos
- Resultado A: Alta satisfacción y retención de empleados (Probabilidad: 70%, Valor: +7)
- Resultado B: Moderada satisfacción y retención (Probabilidad: 20%, Valor: +3)
- Resultado C: No mejora significativa (Probabilidad: 10%, Valor: 0)
Opción 4: Eventos probabilisticos
- Resultado A: Alta satisfacción y retención de empleados (Probabilidad: 60%, Valor: +6)
- Resultado B: Moderada satisfacción y retención (Probabilidad: 30%, Valor: +3)
- Resultado C: No mejora significativa (Probabilidad: 10%, Valor: 0)
Opción 5: Eventos probabilisticos
- Resultado A: Alta satisfacción y retención de empleados (Probabilidad: 80%, Valor: +9)
- Resultado B: Moderada satisfacción y retención (Probabilidad: 15%, Valor: +4)
- Resultado C: No mejora significativa (Probabilidad: 5%, Valor: 0)

Cálculos del Valor Esperado:
Opción 1: Aumentar salarios
(0.6×10)+(0.3×5)+(0.1×0)=6+1.5+0=7.5(0.6×10)+(0.3×5)+(0.1×0)=6+1.5+0=7.5Opción 2: Mejorar beneficios
(0.5×8)+(0.4×4)+(0.1×0)=4+1.6+0=5.6(0.5×8)+(0.4×4)+(0.1×0)=4+1.6+0=5.6Opción 3: Implementar programas de bienestar y salud
(0.7×7)+(0.2×3)+(0.1×0)=4.9+0.6+0=5.5(0.7×7)+(0.2×3)+(0.1×0)=4.9+0.6+0=5.5Opción 4: Mejorar el ambiente laboral
(0.6×6)+(0.3×3)+(0.1×0)=3.6+0.9+0=4.5(0.6×6)+(0.3×3)+(0.1×0)=3.6+0.9+0=4.5Opción 5: Ofrecer oportunidades de desarrollo profesional
(0.8×9)+(0.15×4)+(0.05×0)=7.2+0.6+0=7.8(0.8×9)+(0.15×4)+(0.05×0)=7.2+0.6+0=7.8
Selección de la Mejor Opción:
- La opción con el mayor valor esperado es Opción 5: Ofrecer oportunidades de desarrollo profesional, con un valor esperado de 7.8.
Implementación Práctica:
Ofrecer Oportunidades de Desarrollo Profesional:
- Programas de Capacitación: Implementar programas de formación y desarrollo de habilidades.
- Planes de Carrera: Crear y comunicar planes de carrera claros para empleados.
- Mentoría y Coaching: Establecer programas de mentoría para apoyar el desarrollo profesional.
Evaluación de la Implementación:
- Encuestas de Satisfacción: Realizar encuestas periódicas para medir la satisfacción de los empleados con las nuevas oportunidades de desarrollo.
- Tasa de Retención: Monitorear la tasa de retención de empleados y comparar con datos anteriores a la implementación.
- Indicadores de Productividad: Evaluar cambios en la productividad y eficiencia del trabajo.
El Árbol de Decisiones proporciona un enfoque estructurado para evaluar y seleccionar la mejor opción para mejorar las condiciones laborales en Amazon. Implementar oportunidades de desarrollo profesional se destaca como la solución más efectiva para aumentar la satisfacción y retención de empleados, mejorando así la moral y la eficiencia operativa en la empresa.